Desenvolvimento de sistemas
Para atender às necessidades acadêmicas e administrativas da UFVJM, a STI conta com uma equipe dedicada ao desenvolvimento e à constante evolução dos sistemas utilizados pela comunidade. Esta atividade é conduzida pela Seção de Análise e Desenvolvimento de Sistemas (SADS), vinculada à Divisão de Sistemas Institucionais (DSI). As principais responsabilidades da equipe são:
- Aprimoramento do e-Campus: O foco principal do time é garantir que o sistema de gestão acadêmica e-Campus funcione da melhor maneira, recebendo novas funcionalidades, melhorias de usabilidade e correções de falhas ("bugs").
- Criação de Novas Soluções: Além de manter as plataformas existentes, a equipe projeta, desenvolve e mantém novos sistemas que surgem para automatizar processos e facilitar o dia a dia de alunos, professores e técnicos.
O trabalho da equipe de desenvolvimento se reflete em ferramentas digitais mais eficientes, seguras e alinhadas às necessidades da nossa universidade.
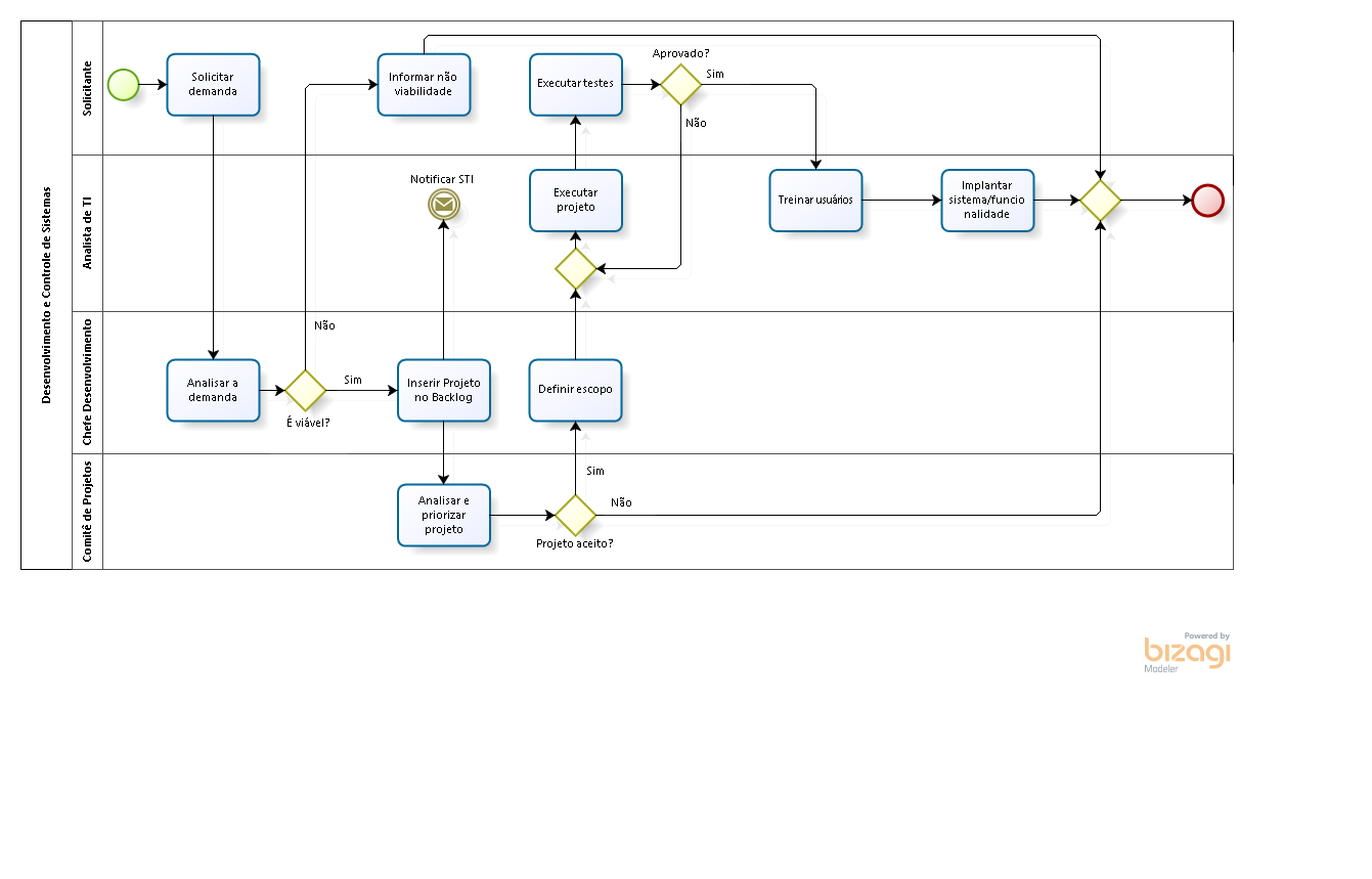
O recebimento de demandas por novos sistemas e, ou novas funcionalidades em sistemas existentes se dá através de formulário no GLPI. Vale ressaltar que a priorização sobre esse tipo de demanda é determinada pelo Comitê de Governança, Riscos e Controle (CGIRC).
Abaixo se encontra o fluxograma básico do processo para desenvolvimento e controle de sistemas:
