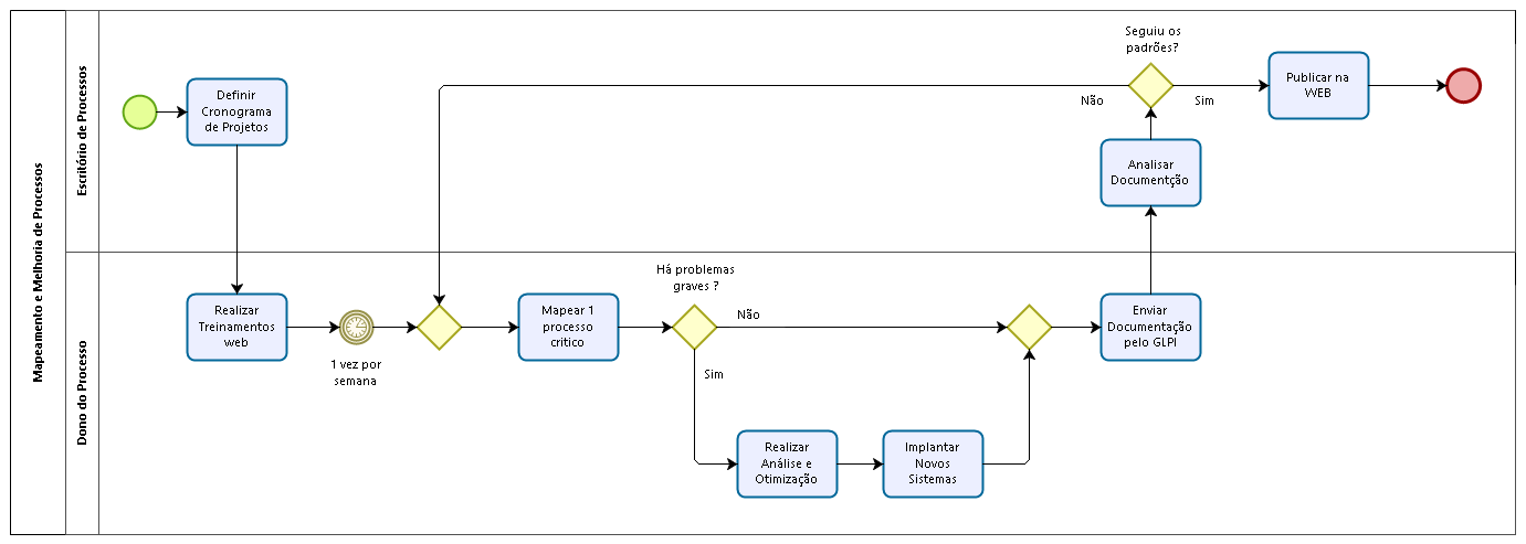
Fluxo de Projetos de Melhoria
por portal
—
última modificação
01/07/2021 12h56
Todo o conteúdo deste site está publicado sob a licença Creative Commons Atribuição-SemDerivações 3.0 Não Adaptada.