Quem somos

 

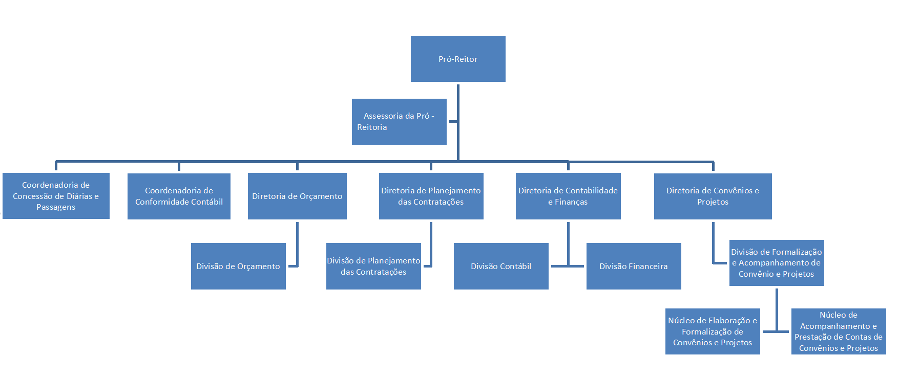
A Pró-Reitoria de Planejamento, Orçamento e Finanças (Proplan) da UFVJM é o órgão responsável por assessorar a Reitoria na formulação, coordenação e execução das atividades relacionadas ao planejamento, orçamento, finanças, contabilidade, contratações, convênios e projetos. Atuamos de forma estratégica na definição de diretrizes, elaboração de estudos técnicos e acompanhamento de instrumentos de gestão, como o Plano de Desenvolvimento Institucional (PDI) e a prestação de contas.

Nosso compromisso é fortalecer a governança, garantir a conformidade legal e promover a eficiência na alocação e aplicação dos recursos públicos. Para isso, coordenamos o processo orçamentário em todas as suas fases, elaboramos modelos de alocação de recursos, monitoramos receitas e despesas e asseguramos a execução financeira e contábil da universidade, sempre com base na transparência e responsabilidade institucional.

A Proplan é um pilar essencial para o desenvolvimento sustentável da UFVJM, contribuindo para a tomada de decisões fundamentadas e para a excelência na gestão da instituição, visando maiores e melhores entregas à sociedade.

Missão

Realizar ações e projetos que visam ao desenvolvimento institucional, através de um sistema de planejamento democrático e participativo, que tem por finalidade melhorar o processo global de alocação de recursos na universidade e que permita ampla visibilidade, acesso e participação de todas as unidades, institutos e setores administrativos da UFVJM.

Visão

Ser uma unidade referência em gestão estratégica na administração pública e catalisadora de desenvolvimento, promovendo a aprendizagem permanente, o uso eficiente de recursos e impulsionando o desenvolvimento institucional por meio do planejamento integrado, da excelência em orçamento, finanças, contratações públicas, convênios e projetos. Atuar com foco em inovação, fortalecimento da governança, aplicando e difundindo seus conhecimentos, contribuindo sobremaneira para o desenvolvimento da universidade.  

Valores

Excelência, Integridade, Inovação, Colaboração, Pioneirismo, Valorização das Pessoas, Transparência, Eficiência, Melhoria Contínua e Compromisso com os Resultados Institucionais.