Serviços
A Diretoria de Governança Institucional (DGI) da UFVJM definiu um modelo de gestão e governança BPM, adaptado de Ferreira (2018), que irá nortear o trabalho do Escritório de Processos na universidade.
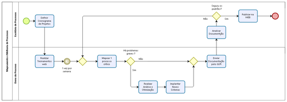
Na Figura 1 abaixo ilustra-se os principais serviços e processos que o Escritório deverá executar na UFVJM. O detalhamento de cada processo está disponível na seção de ‘capacitação e material de apoio’.
Figura 1 – Processos do Escritório na UFVJM
Fonte: Adaptado de Ferreira (2018)
Dentre esses processos, alguns são ‘estratégicos’ e de ‘suporte ao EP', já outros são serviços finalísticos que o escritório irá desempenhar junto aos demais setores da UFVJM.
Neste sentido, o conjunto de serviços prestados pelo EP serão compostos pelos processos do EP relacionados aos ‘projetos de melhoria de processos’ e à 'gestão do dia a dia’, conforme exposto na Figura 1 e detalhado nos serviços apresentados em sequência.
Projetos de melhoria de processos

Mapeamento AS IS
Otimização TO BE
Implantação de Novos Sistemas
Homologação e Publicação
Gestão do dia a dia

Promoção da Cultura BPM
Avaliação de Conformidade
Avaliação de Desempenho
